Сергій Наришкін. Більшість пам'ятає його, як людину, яка кумедно злякалася Путіна на засіданні верхівки держави-агресора напередодні вторгнення до України. Тоді Наришкін ніяк не міг визначитись, що він робитиме – "підтримає" чи вже "підтримав" чи то "визнання", чи то "приєднання" а потім "так і говорив".
Читайте також Скандальні заяви Орбана шкодять самим угорцям
Насправді це не просто зніяковілий бовванець, а цілий голова Служби зовнішньої розвідки Росії. Нещодавно Путін відряджав Наришкіна до Анкари на перемовини з директором ЦРУ Бернсом. Він залишається чи не єдиним каналом спілкування з цивілізованим світом в ізольованій Росії.
А ще Наришкін відомий своєю любов'ю до Будапешта. Ця людина прищепила ніжне почуття до столиці Угорщини та своїй родині. Щоправда, не дуже б хотіла, щоб про це знали інші. Втім, команда OSINT-розслідувачів Molfar вважає інакше, а тому виносить таємні справи головного руського розвідника на загальний огляд.
Будинок у Будапешті, де прописаний старший син Наришкіна / Molfar
Виявилось, що родина Наришкіна не лише має нерухомість у Будапешті, ця оборудка напряму пов'язана з владою Угорщини. Нагадаємо, що ця країна вже багато років підіграє Росії та веде антиукраїнську діяльність, а з початком російського вторгнення відверто гальмує допомогу Україні та блокує санкції проти Росії. Деталі розслідування – читайте на 24 каналі.
Хто такий Сергій Наришкін та що відомо про його родинні зв'язки
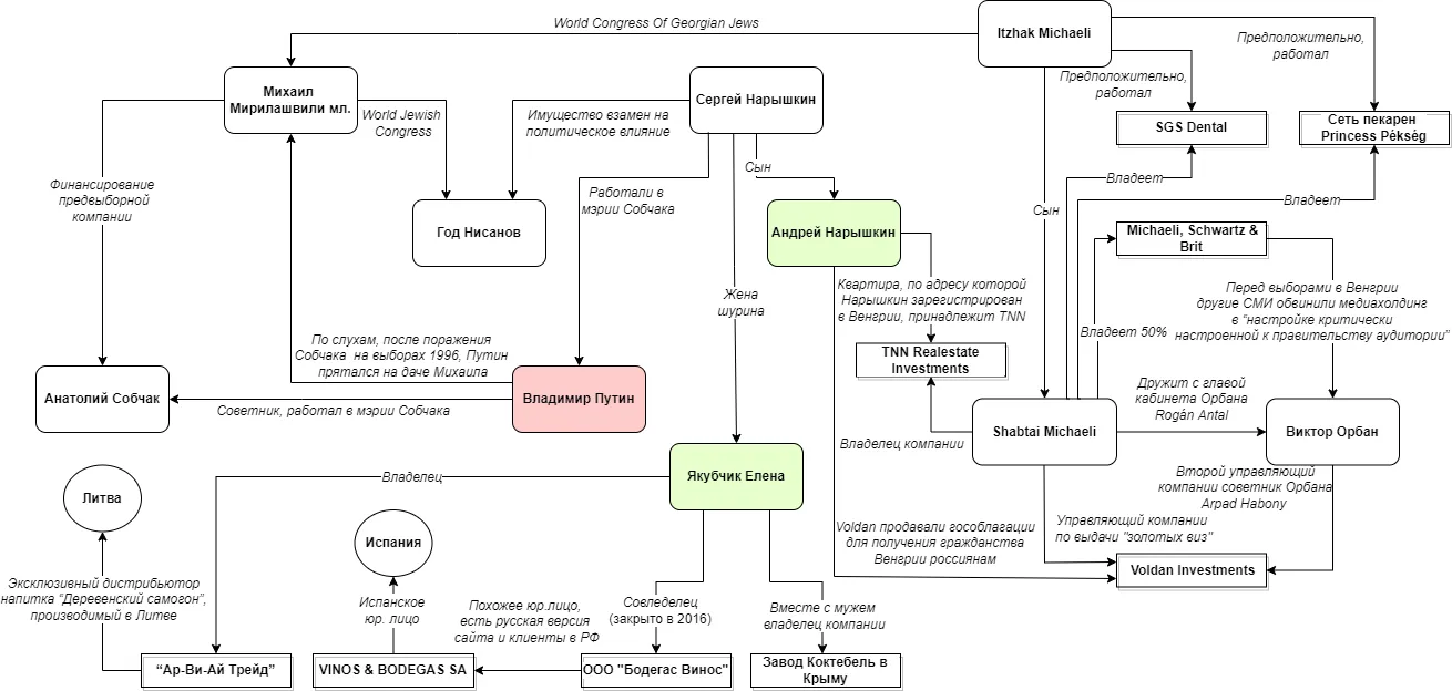
Сергій Наришкін — директор Служби зовнішньої розвідки Росії з 5 жовтня 2016 року. СЗР була безпосередньо причетною до повномасштабного вторгнення Росії в Україну — відомство Наришкіна помилилось у прогнозах реакції світу на їхнє вторгнення. Наришкін — голова парламентських зборів Союзної держави Білорусі та Росії, член Вищої ради партії "Єдина Росія". А ще — надійний для Путіна важіль впливу на Угорщину — чи не єдиного лояльного до Росії клаптика "загнивающего запада". Також Наришкіна розглядають як можливого наступника Путіна.
Легендарний виступ Наришкіна на Радбезі 21 лютого 2022 року: дивіться відео
Вероніка Наришкіна — молодша донька Сергія Наришкіна, майстер спорту з плавання, керувала російськими збірними. А ще має частки компаній в будівельному, ресторанному, аграрному бізнесі та в компанії, пов'язаній з нафтосервісним устаткуванням. Наришкіна святкувала своє 30-річчя разом із дочкою президента Азербайджану — Лейлою Алієвою на кораблі "Флотилії Radisson", що належить Году Нісанову, російсько-азербайджанському мільярдеру.
У Сергія Наришкіна також є племінниця — Марія Якубчик. Вона працює головною спеціалісткою департаменту управління майном "Газпром нефть".
Її батьки володіють Гатчинським спиртзаводом, а в 2021 році незаконно стали власниками заводу "Коктебель" в тимчасово окупованому росіянами Криму. Батьки Марії Якубчик — Олена та Михайло — можуть бути причетні не лише до рейдерства, але й до самогубства голови адміністрації "Коктебеля" та з кримінальним переслідуванням їхнього колишнього бізнес-партнера Табачкова.
Також до 2019 року за однією адресою з на той момент орендованим Якубчиками заводом "Коктебель" була одна з юросіб виробника та дистриб'ютора алкоголю ТМ Medoff, Arctica, Мерна, Хуторок – EBC Eastern Beverage Company, який веде бізнес в Україні, Росії та в окупованому Криму. Якубчик також володіє фірмою "Ар-Ві-Ай Трейд", яка є ексклюзивним дистриб'ютором напою "Сільський самогон", що виробляється в Литві, а також винний бізнес в Іспанії — компанія "VINOS & BODEGAS SA".
Документ, що доводить факт прописки Наришкіна-молодшого, також цікаві згадки у джерелі прізвища "Патрушев" і терміну "Адок" / Molfar
Будинок у Будапешті, де прописаний син Наришкіна, належить дуже цікавим людям. За цією адресою зареєстровані Андрій Наришкін і компанія Voldan Investments / Molfar
Золоті візи для родини шпигуна
Voldan Investments має міцні зв'язки з державою агресором. Компанія продавала в Росії держоблігації Угорщини за програмою "золоті візи" через компанію Good Life Consulting (GLC) — на це вказують розслідування угорського видання 444.hu.
В чому полягала суть схеми
Для придбання облігацій не потрібно купувати нерухомість або відкривати тут бізнес, а кошти повністю відшкодовуються протягом 5 років. Фактично, це шахрайські схеми, завдяки яким різні недобросовісні іноземці мають змогу вільно осідати й пересуватися країнами ЄС. Європейський Союз закликав припинити продовження цієї програми — дії облігації зупинені у 2017 році.На печатці компанії з нерухомості Voldan на рахунках при купівлі облігацій, стояли ім'я та підпис Michael Shabtai, який товаришує з головою кабінету прем'єр-міністра Rogán Antal — автором програми "золота віза" та керівником фракції партії ФІДЕС у парламенті (лідером цієї фракції є багаторічний прем'єр-міністр Угорщини Орбан). ЗМІ вважають, що іншим керівником Voldan є Arpad Habony – радник Орбана.
У 2013 та 2014 посвідки на проживання отримали значно більше учасників програми, ніж купили облігації, зокрема, 1265 громадян Росії. Через темні схеми цієї програми, Угорщина зазнала більше збитків, аніж запланованих прибутків.
Важливо Як Угорщина маніпулює питанням санкцій
В офісі Рогана прокоментували розслідування Molfar, очікувано заперечивши будь-які політичні зв'язки з родиною Наришкіних. Мовляв, дозвіл на проживання тут Наришкін-молодший отримав ще у 2015 році, коли, нібито, його батько, Сергій Наришкін, був, так би мовити, "не при справах". А вже цього року Андрію, нібито, відмовили у посвідці на проживання, додавши, що він у двокімнатній будапештській квартирі практично не бував.
Так в офісі Рогана спробували виправдати Андрія Наришкіна, бо син російського шпигуна був прописаний за цією адресою ще після початку повномасштабного російського вторгнення в Україну.
Чому це робить людина, яка мала б наглядати за цивільними спецслужбами, що відповідають за боротьбу з російськими шпигунами?
Хто такий Michael Shabtai
Michael Shabtai у цій схемі відіграє одну з ключових ролей міцних зв'язків Росії з Угорщиною в обличчі Орбана й Путіна.
Michael Shabtai — грузино-ізраїльтянин, який давно живе й веде бізнес в Угорщині, власник компаній з інвестицій у нерухомість, угорських ЗМІ та володіє мережею пекарень Princess Pékség.
У 2021 році він придбав 50% частку в Brit Media Kft / Michaeli, Schwartz & Brit Zrt, яка володіє політичними журналами та безкоштовними газетами, радіостанціями, рекламною компанією в Угорщині. Після угоди Brit Media звинуватили в активної публікації держоголошень і держреклами (тобто – "джинси") у зв'язку з передвиборчою кампанією (Орбан) та "налаштуванні критично налаштованої до уряду аудиторії".
Будинок, де розміщена елітна нерухомість Наришкіна, належить компанії TNN Realestate Investments Kft, власником якої і є Shabtai Michael. У статті видання Direct36 за 2018 рік, автори публікації, ґрунтуючись на електронному листуванні й інших документах, стверджують, що Michaeli "брав участь у діяльності" компанії Voldan Investments Limited з Ліхтенштейна.
Зверніть увагу Угорський депутат побажав Польщі мати спільний кордон з Угорщиною коштом України
Його імʼя та підпис стояли на печатці Voldan на рахунках під час купівлі облігацій. На це Michaeli торік в одному з інтерв'ю угорським медіа відповів: "Єдина точка контакту була в тому, що компанія, що продавала розрахункові облігації у Росії та деяких інших областях, орендувала у мене офіс".
Зв'язок Наришкіна та Орбана / Інфографіка 24 каналу на основі даних Molfar
Всі "свої"
Батько Shabtai Michael — Іцхак — у 2003 був представником World Congress Of Georgian Jews (WCGJ) в Східній Європі, зокрема виступав на керівному з'їзді WCGJ у січні 2003. У той же період Президентом цього конгресу був Miriashvili Michael, а після його смерті у 2009 році цей пост зайняв його син — Miriashvili Michael-ІІ, який ручкався з Путіним в Ізраїлі 2012 року.
Michaeli Itzhak на World Congress Of Georgian Jews у 2003 році / Molfar
Ізраїль, 2012 рік. Путін і Miriashvili Michael-ІІ / Molfar
Miriashvili Michael-ІІ був добрим другом колишнього мера Санкт-Петербурга і вчителя Путіна – Анатолія Собчака, зокрема фінансував його передвиборчу кампанію.
З травня 1990 року радником Собчака був Путін, після обрання Собчака мером Путін очолив комітет із зовнішніх зв'язків мерії, з 1992 став також став заступником мера, потім — першим заступником, обіймав цю посаду до 1996.
Важливо Угорщина заблокувала допомогу Україні від ЄС на 18 мільярдів євро
У цей період у мерії Санкт-Петербурга працювали Дмитро Медведєв, Сергій Наришкін, Ігор Сечин, Віталій Мутко, Анатолій Чубайс, Олексій Міллер, Олексій Кудрін, Володимир Чуров, Герман Греф, Віктор Зубков, Дмитро Козак. У ході виборчої кампанії 1996 року Путін очолював штаб Собчака, у вже у 2000 році Собчак був довіреною особою Путіна в ході президентської виборчої кампанії.
У цій схемі задіяні 10 осіб: Путін, Орбан, Наришкін-старший, покійний Собчак, Наришкін-молодший, Michaeli Itzhak, Michael Shabtai, Якубчик, Год Нісанов, Miriashvili Michael-ІІ / Molfarel-ІІ
Далі буде...
Про тісні зв'язки Росії з Угорщиною відомо давно, а важче це приховувати стало після 24 лютого. Російський шпигун Наришкін має велику кількість зв'язків з угорцями, з Орбаном зокрема через схеми впливу, які містять домовленості на купівлю енергоресурсів, ведення спільних бізнесів, нерухомість та політичну підтримку. Схоже, це тому кожен спіч угорського прем'єра Орбана — це відверта російська пропаганда.
Сергій Наришкін уже перебуває під санкціями 9 країн. НАЗК запропонували додати ім'я й Андрія Наришкіна до санкційного листа в Європі, на підставі того, що Наришкін-молодший "бере участь у формуванні політики російського уряду, яка погрожує територіальній цілісності, суверенітету та незалежності України". Але рішення щодо цього ще не прийняли — у Європі ще розмірковують над цим.
Кінець Орбана і Сіярто буде на смітнику історії – дивіться відео:









